Cognitive Behavioural Therapy - CBT Treatment for Health Anxiety - London, UK-wide and Online Via Video Link
If you are continuously preoccupied by worries about your health, body sensations or the possibility of contracting a serious illness or life changing medical condition, you could be experiencing health anxiety or what is now referred to as Illness Anxiety Disorder. This obsessional focus on health related problems can have a profound effect on the quality of life and place severe limitations on personal and professional responsibilities. Whilst health anxiety is often a deeply rooted and long-term problem, the independent research evidence and guidance issued by the National Institute of Health and Care Excellence (NICE) support Cognitive Behavioural Therapy as the recommended treatment of choice. To find out how CBT for health anxiety can help you or to book an appointment with a CBT specialist, follow the content on this page.
COVID-19 Related Anxiety
The global COVID-19 pandemic has contributed to specific health anxiety relating to the fear of viral infection, as well as a a number of COVID- related psychological symptoms and post-COVID recovery problems. Whilst the research into COVID-19 recovery is still at a relatively early stage, there is a wealth of psychological research data from other serious respiratory diseases including MERS and SARS. This has identified a number of problems linked to generalised anxiety, panic attacks, somatisation disorders, depression and trauma. To find out how CBT is used to treat cOVID-19 related psychological problems, follow the link to our COVID page.
Health Anxiety Treatment Options

We provide specialist CBT and EMDR treatment for health anxiety (now separated into Illness Anxiety Disorder and Somatisation Disorder) from our main clinics in London. We also have over 200 BABCP accredited Cognitive Behavioural Psychotherapists available across the UK or online via video link. Email appointments@thinkcbt.com
CBT and EMDR appointments can be delivered on a face-to-face basis or online via video link. The treatment process is the same whether the therapy is delivered directly or via video connection. Health anxiety treatment is a specialised and highly structured therapeutic process we should only be delivered by fully qualified and experienced Cognitive Behavioural Psychotherapists and Psychologists. All of our CBT therapists are fully qualified and professionally accredited by the British Association of Behavioural and Cognitive Psychotherapy (BABCP).
We always start with an initial free telephone consultation to ensure that Cognitive Behavioural Therapy or EMDR treatment is right for you before arranging therapy sessions. We will only work with you if we are confident that we can help. To book an appointment you can complete the simple contact form on this page or search for a therapist by postcode to find a member of our CBT team near you.
What is Health Anxiety?
Health anxiety involves continuous worry about contracting or having a serious illness or disease. Common health anxiety targets include cancer, brain tumors, HIV, heart problems, strokes and neurological diseases. Health anxiety is often based on a misinterpretation of innate bodily sensations or the physiological symptoms of anxiety. This is accompanied by continuous checking behaviours, constant bodily scanning and a tendency to assign serious or life threatening outcomes to innate physical sensations. Health anxiety is a significant problem. It affects up to 5% of the population and can persist on a continuous or recurrent basis throughout the individuals adult life.
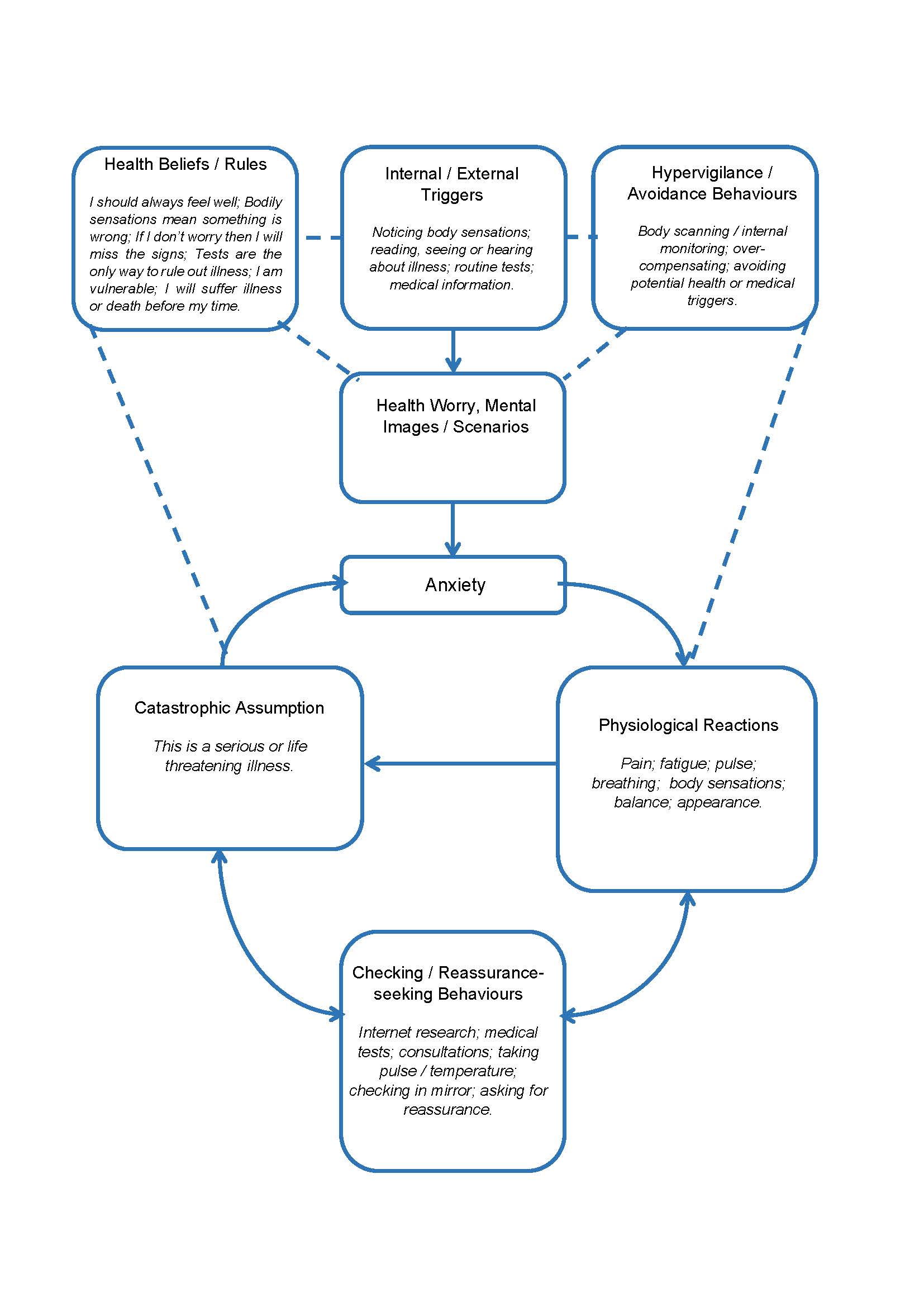
A Cognitive Behavioural Model of Health Anxiety

Key Criteria for Health Anxiety
- We The health anxiety persists despite appropriate medical assessment and reassurance.
- The health worry is not delusional and is not limited to concerns about bodily appearance.
- The preoccupation with health causes significant distress or impairment in social and occupational functioning.
- The problem is usually experienced for at least six months.
Causes of Health Anxiety
Whilst the precise causes of health anxiety vary, there are a number of common factors which may trigger health anxiety:
- Having a serious childhood illness.
- Experiencing a significant illness or health scare in adult life.
- Having a close family member or friend with a serious illness.
- The death of a close relative or friend.
- Being physically affected by another anxiety disorder.
- Other close family and friends with health anxiety.
Health anxiety is a continuous source of worry and frustration for the individual. In addition to the genuine concerns about having or developing underlying health problems, sufferers often feel undermined by their health worries and that they are being judged as weak or time wasting. Continuous health worry leads to checking, reassurance seeking and medical appointments or tests. Whilst checking or reassurance helps to resolve the immediate health worry, it validates and reinforces the assumption that health worry can only be resolved by obtaining a definitive result. This creates a vicious cycle of continuous worry, checking and hypervigilance to bodily sensations or feelings of illness. If not treated using Cognitive Behavioural Therapy, health anxiety can developed into an overwhelming preoccupation and lead to a continuous cycle of worrying about illness and seeking medical reassurance.
Common irrational beliefs in health anxiety include:
- Bodily changes or sensations are always a sign that something is wrong.
- I have to worry about my health to prevent or avoid undetected illness.
- Medical tests are the only way to rule out an illness.
- Being "healthy" means that I should never experience physical symptoms or sensations.
- If a doctor sends me for tests, then something wrong.
- I am vulnerable to illness.
- I will become seriously ill or die before my time.
Take the Health Anxiety Test
The Health Anxiety Inventory (HAI–18), is a psychometric assessment used by psychological practitioners to screen for health anxiety symptoms. Whilst this assessment cannot be used to give a definitive diagnosis, it can flag up helpful indicators for further exploration with a psychological health professional. This assessment can be taken online free of charge here.
How Cognitive Behavioural Therapy is Used to Treat Health Anxiety
CBT has been shown to be highly effective in the treatment of health anxiety, consistently outperforming psychotropic medication and other forms of therapy. CBT provides an approach for exploring and testing alternative beliefs about the nature of the health worry, as well as interrupting the addictive cycle of checking behaviours that maintain the problem. Clients are encouraged to examine and experiment with different situations to determine whether the problem is based on a medical illness or the physiological effects of increased sensitivity and anxiety. This involves learning techniques to alter negative thinking patterns, shifting focus of attention, changing unhelpful behaviours and normalising exposure to health anxiety triggers.
The research has also shown that a special form of CBT known as Acceptance and Commitment Therapy or ACT can be helpful in the treatment of health anxiety. ACT involves improving psychological flexibility, learning how to unhooked from negative or unwonted thoughts and engaging in helpful and life enhancing action.
EMDR Treatment for Health Anxiety

Another evidence-based psychological technique known as Eye Movement Desensitisation and Reprocessing - EMDR has also been found to be highly effective in the treatment of health anxiety, particularly where there are past links and memories associated with illness, trauma and loss. EMDR can be used as a standalone treatment or as an adjunct to CBT.
As our therapists are trained across a number of evidence based psychological disciplines, we normally combine these approaches with mainstream CBT to get the very best results for our clients. If you want to talk to a Cognitive Behavioural Psychotherapist about Health Anxiety, you can complete the simple contact form and we will organise a free initial telephone consultation. You can also take the free Health Anxiety assessment by clicking on the following link:
The Health Anxiety Thought Record can also be used as a tool for identifying, interrupting and altering the addictive cycle of worry and reassurance seeking that maintains problems with health anxiety. This can provide a useful starting point for understanding the patterns of negative thinking and avoidance that keep health anxiety going.
Cognitive Behavioural Therapy for health anxiety brings the same rigor, structure and focus to the problem that it provides for many other psychological, emotional and behavioural problems.
If you want to book an informal call with a member of our team, you can complete the simple contact form on this page, email appointments@thinkcbt.com or call us on +44 1732 808 626
Our Health Anxiety Specialists








