CBT Treatment for Panic Attacks - London, UK-wide and Online by Video Link
Panic attacks are highly distressing anxiety episodes that can undermine personal confidence and lead to unhelpful or self-limiting avoidance behaviours at home and at work. Panic attacks develop into panic disorder when the individual's fear of further panic attacks leads to continuous self-monitoring, the use of "safety behaviours" and a preoccupation with anxiety symptoms. Agoraphobia is frequently linked to panic disorder, where the individual feels trapped, out of control, unsafe or exposed.
Panic attacks and agoraphobic symptoms can be effectively treated using a highly structured form of Cognitive Behavioural Therapy. CBT is the recommended first line treatment for panic disorder and the problem can usually be effectively treated within eight sessions. Other forms of therapy including counselling, hypnosis or NLP are not recommended for panic disorder symptoms.
It's therefore important that CBT is delivered by a properly qualified and experienced Cognitive Behavioural Psychotherapist. Every member of the Think CBT team has specialist postgraduate qualifications in CBT and has achieved full accreditation with the British Association of Behavioural and Cognitive Psychotherapy. This is the recognised UK gold standard for CBT.
To book CBT for panic disorder, you can complete the appointment request form, email appointments@thinkcbt.com or call our office on +44 1732808626. The process is confidential, fast and straightforward and there are no CBT waiting lists.
What is a Panic Attack?
A panic attack is a sudden and intense episode of overwhelming anxiety, fear, apprehension and physical distress. Panic attacks normally last between five-twenty minutes and involve physical and emotional hyper-arousal. This can include feeling dizzy or faint, detached, breathless, tight chested, tingling sensations or feeling numb and catastrophic worries about fainting, collapsing, cardiac arrest or death. Even after many panic attacks, individuals can worry about feeling exposed, embarrassed or looking anxious and out of control. This maintains the vicious cycle of anxiety that leads to panic disorder. You can see a full list of the diagnostic criteria for panic attacks below.
Panic typically involves at least four of the following symptoms:
- Chest pain or discomfort.
- Chills or hot flushes.
- Derealisation (feelings of unreality).
- Fear of losing control.
- Feeling dizzy, unsteady, lightheaded, or faint.
- Choking sensations.
- Nausea or abdominal distress.
- Palpitations or raised heart rate.
- Paresthesias.
- Sensations of shortness of breath or smothering.
- Sense of impending doom.
- Sweating.
- Trembling or shaking.
Whilst individuals often feel embarrassed or alienated by their panic symptoms, panic attacks are surprisingly common, with up to 30% of the general population experiencing a panic episode at some point in their life.
Although panic attacks are highly distressing, they are not dangerous and cause no physical or psychological damage. Panic is an emotional and physiological reaction to the fight or flight response and can be treated effectively using Cognitive Behavioural Therapy.
If you want to talk to a Cognitive Behavioural Psychotherapist about problems with panic attacks, complete the simple contact form on this page and we can arrange for a member of our specialist CBT team to contact you. You can also email appointments@thinkcbt.com
What is Panic Disorder?
Panic Disorder is a fear of having panic attacks and is usually diagnosed after repeated panic episodes. Panic disorder often coexists with other psychological problems including Major Depressive Disorder, Obsessive Compulsive Disorder, Generalised Anxiety Disorder, Health Anxiety, Social Anxiety and Agoraphobia. Panic disorder involves one or more of the following problems for a minimum of one month after the initial panic attack:
- Persistent concern about having additional panic attacks.
- Worry about the implications of the attack or its consequences.
- A significant change in behavior related to the fear of panic attacks.
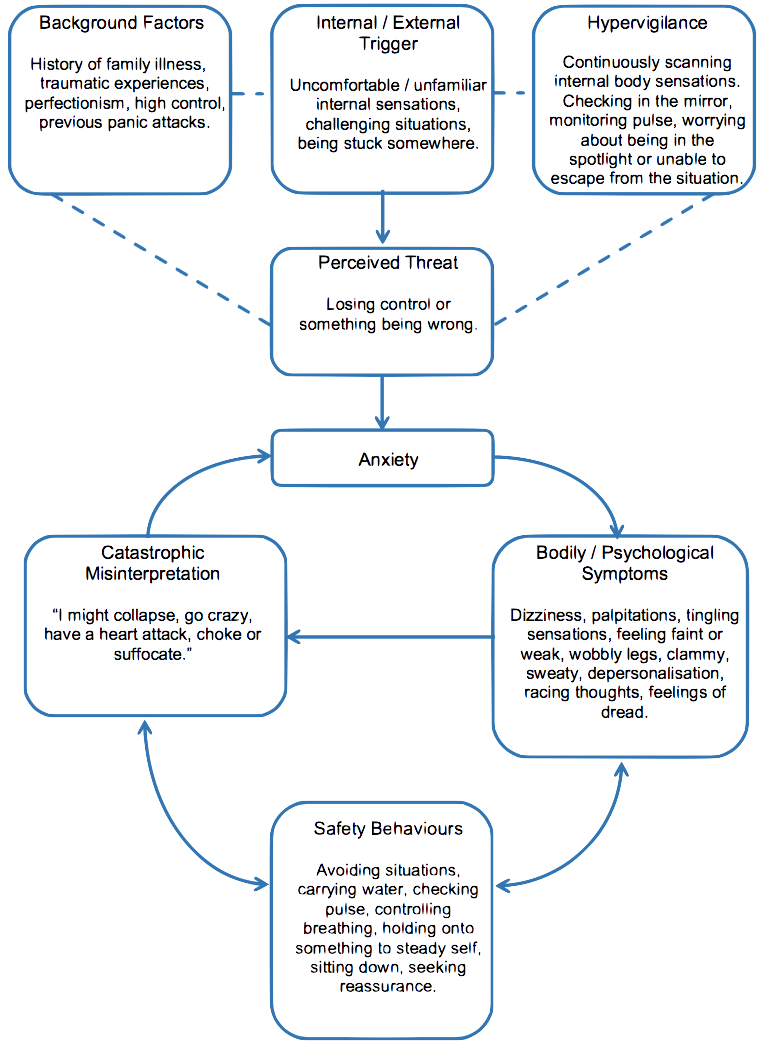
The Panic Disorder Cycle
Panic Disorder creates a vicious cycle of increased anxiety, avoidance and fear of further panic attacks. In CBT, your therapist will map out the cycle based upon your own symptoms to identify how panic disorder is psychologically maintained. The panic disorder cycle forms the basis for the Cognitive Behavioural Therapy treatment plan. This process is known as formulation and is usually used at the beginning of the treatment process. The following diagram provides some typical examples of the psychological factors that keep panic disorder going:

When the panic attack is triggered, heightened sensitivity to innate bodily sensations increases anxiety, provoking further physiological sensations, catastrophic worry and a fear of losing control. This leads to further anxiety which can spiral into a panic attack. Safety behaviours including reassurance-seeking, checking and avoidance are used to control the anxiety symptoms, however this also validates the negative or catastrophic belief of losing control if the situation is not avoided.
Panic and Heart Attacks
Panic attacks are so intense, that they are often misinterpreted as cardiac problems or heart attacks. This is because some of the sensations and symptoms can feel similar. If you experience unexplained chest or referred pain you should first consult your GP or a qualified health professional. This can identify any cardiac problems and rule out any dangerous symptoms. Often however, the fear of heart problems persists in spite of receiving the all clear from a GP or cardiac specialist. Under these circumstances, CBT can be used to alter the negative appraisals that maintain the fear and reduce the anxiety symptoms. The crossover between cardiac symptoms and panic attacks is significant and approximately 60%-70% of individuals attending accident and emergency centres with chest pain are experiencing panic symptoms. In spite of this, if you have not completed medical checks to rule out cardiac symptoms, you should first check with your doctor before assuming that the problem is linked to anxiety sensations.
If your fears of heart problems or other serious undiagnosed health issues persist following a health assessment, you can contact Think CBT and take control of the problem.
What is Agoraphobia?
Agoraphobia is a fear of exposure and loss of control. This include being in places or situations from which escape might be difficult or embarrassing. People also often worry about having panic symptoms away from home or other familiar surroundings. Agoraphobia typically involves avoiding these situations or needing the presence of a companion to feel safe or reassured. The problem is, that whilst avoidance and reassurance helps to reduced the anxiety in the moment, it also strengthens and validate the low coping beliefs that maintain the underlying problem. Whilst Agoraphobia and Panic Disorder are separate conditions, they are often closely linked.
Agoraphobia can lead to avoidance, withdrawal and disengagement and a life defined by limitations. This can also lead to other related psychological problems such as depression and generalised anxiety.
Cognitive Behavioural Therapy is the recommended treatment of choice for Agorophobia. Therapy involves a combination of specialised psychological techniques including graded exposure, systematic desensitisation and cognitive restructuring. The client is gradually supported in the normalisation of anxiety reactions through in-session exercises and practical CBT assignments and experiments involving situations that have been previously avoided.
If you want to talk to a Cognitive Behavioural Psychotherapist about Agoraphobia, complete the appointment form on this page and we can organise for a member of our CBT team to contact you. You can also take the free and confidential Agoraphobia assessment by clicking the following links:
How is Panic Disorder and Agoraphobia treated?
Research shows that CBT is highly effective in the treatment of panic disorder and agoraphobia. The CBT treatment process involves the use of clinically validated techniques designed to change the automatic misinterpretation of bodily sensations and to gradually reduce safety seeking and avoidance behaviours. These CBT techniques involve psychoeducation on the panic cycle, interoceptive and behavioural experiments to test assumptions about perceived dangers and graded exposure exercises to gradually undermine the anxiety reaction and build psychological flexibility.
Panic attacks can also be associated with other psychological problems such as severe phobias and trauma. In these circumstances, we may augment cognitive behavioural therapy techniques with other evidence based approaches including EMDR.
Counselling and other passive forms of therapy are generally ineffective for Panic Disorder and Agorophobia. Some forms of counselling can make the problem worse by encouraging further introspection and internal focus. There are also therapists offering treatment without the required training or credentials. This includes basic online CBT training from spurious accreditation bodies, NLP and hypnosis. In some instances, therapists offer treatment having only attended training that takes a few weeks or days via a non-recognised or online training provider.
Always ensure that your therapist is properly qualified and professionally accredited as a Cognitive Behavioural Psychotherapist when working with panic disorder and agoraphobia. We see many clients who have wasted significant time and money on ineffective therapies, before working with one of our professionally accredited CBT specialists.
Monitoring Your Panic Symptoms
You can use the Panic Thought Record to monitor any episodes of heightened anxiety or panic attacks. This will help you to track and understand how panic attacks are triggered and maintained.
Cognitive Behavioural Therapy for panic and agoraphobia brings the same rigor, structure and focus to the problem that it provides for many other psychological, emotional and behavioural problems.
Follow the evidence and take a positive step towards changing your situation. Call us now on 01732 808 626, click here to send a message or email us at info@thinkcbt.com. You can also find out more about our services by clicking this link.
Our Panic & Agoraphobia Specialists








